Divergent Mechanisms Elusive Vocabularies

The State of Machine-Readable Rights Reservations
January 15, 2026

This policy brief reviews the state of machine-readable rights reservations, TDM opt-outs, and AI preference signaling at the end of 2025. Building on our March 2025 policy brief proposing A Vocabulary for Opting Out from AI Training and Other Forms of TDM, it examines how approaches to signaling and interpreting such preferences have evolved over the past year.

It takes a high-level view of emerging preference-signaling mechanisms and standards, focusing on the vocabularies used to describe and differentiate between specific types of uses of protected works and other content. It also situates these developments in the context of the European Commission’s consultation on protocols for reserving rights from text and data mining.

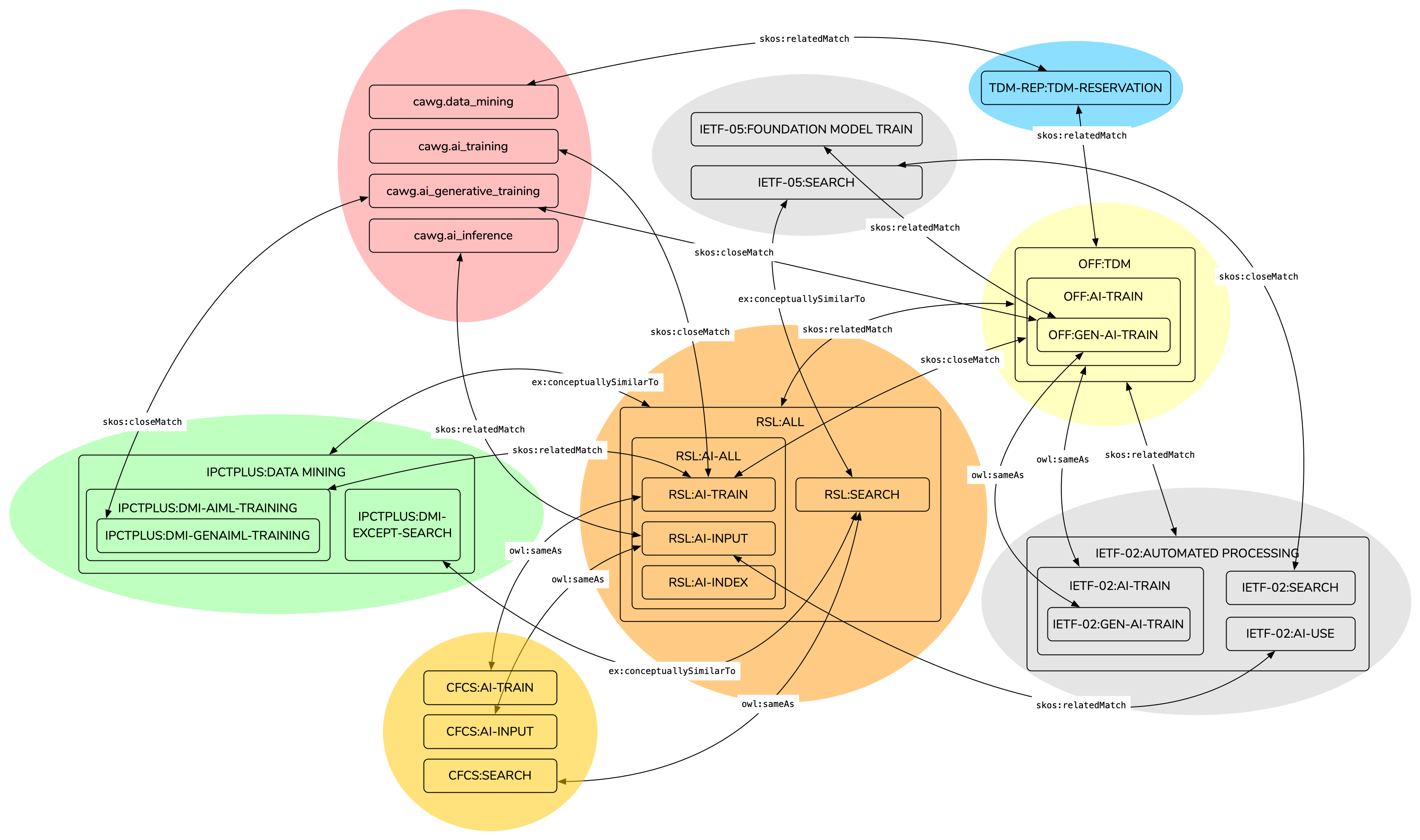
The brief is organized in three parts, beginning with an overview of key developments over the past year, followed by an analysis of existing approaches to defining opt-out and preference vocabularies and the relationships between them. It concludes with a discussion of the challenges these developments raise and the design principles that should guide the development of a shared vocabulary layer.

Key findings

Based on the comparative analysis of existing opt-out and AI preference vocabularies presented in Part 2, the brief identifies several key developments and structural challenges:

Design principles for a common vocabulary

Against this background, the brief identifies four design principles that emerge from the analysis and that are intended to inform the development of a shared vocabulary layer:

By articulating these principles and analyzing the current state of the vocabulary landscape, the brief contributes to more informed policy decisions and supports the development of a shared vocabulary layer that functions as genuine semantic infrastructure—enabling coordination across diverse technical and legal approaches while remaining neutral with respect to enforcement models, commercial arrangements, and regulatory compliance strategies.

 

Read the Policy Brief

 

Paul Keller
with:
download as PDF:
keep up to date
and subscribe
to our newsletter
Subscribe